StateField 与 StateEffect 模式
该编辑器基于 CodeMirror 6 的响应式状态模型构建,其中 StateField 实例用于持有持久化的装饰状态,而 StateEffect 实例则作为类型化的命令通道来修改该状态。要理解这两个原语——以及将它们连接在一起的基于 Facet 的初始化模式——对于通过新的块类型、装饰层或响应式行为来扩展编辑器至关重要。本页汇总了代码库中的每一个 StateField、StateEffect 和 Facet,解释了它们采用的四种截然不同的更新策略,并展示了 CustomEditor 类如何通过其公共 API 编排 effect 的分发。
架构概览
编辑器的状态架构遵循严格的分层模式。在最底层,Facet 在创建时将静态配置(回调和初始块位置)注入到编辑器状态中。在此之上,StateField 维护响应式的 DecorationSet 值,将文档位置映射到可视化部件。StateEffect 充当类型化的命令对象,由 StateField 的更新函数消费,以添加、替换或移除装饰。CustomEditor 类是唯一分发 effect 的组件;所有其他消费者都是只读的。
StateEffect 定义 —— 命令词汇表
StateEffect 是外部代码与 StateField 更新逻辑通信的唯一合规机制。每个 effect 都携带一个类型化的载荷,由消费它的 StateField 进行解释,从而产生新的装饰状态。代码库中定义了四个 effect,按其控制的领域进行组织。
编辑块 Effect
三个 effect 管理着内联编辑块的生命周期。它们均使用 StateEffect.define<T>() 定义,产生不同的 effect 类型,可以在更新函数内部通过 e.is(effectType) 进行测试。
| Effect | 载荷类型 | 用途 | 定义于 |
|---|---|---|---|
addBlockEffect | EditorBlock | 在当前光标位置插入新的块部件 | edit-block.ts |
addBlockAtEffect | { pos: number; len?: number; block: EditorBlock } | 在指定的文档位置插入块部件 | edit-block.ts |
updateBlockEffect | EditorBlock | 原地替换现有块的部件(同步) | edit-block.ts |
插件块 Effect
单个 effect 处理插件块的插入,类型判别发生在 StateField 的更新处理程序内部(变量块会被过滤掉,转而由基于正则表达式的 variableTokenField 处理)。
| Effect | 载荷类型 | 用途 | 定义于 |
|---|---|---|---|
addPluginBlockEffect | { pos: number; len?: number; block: PluginBlock } | 在特定位置插入插件/工作流块部件 | library-block.ts |
StateField 目录 —— 四种装饰策略
代码库中的四个 StateField 均类型化为 StateField<DecorationSet>,但它们在初始化模式、更新策略和提供契约方面存在显著差异。下表汇总了每个字段的角色,随后我们将逐一进行深入分析。
| StateField | 装饰类型 | 初始化来源 | Effect 消费者 | 提供 |
|---|---|---|---|---|
editBlockField | Replace(部件) | Facet + effects | addBlockEffect、addBlockAtEffect、updateBlockEffect | decorations + atomicRanges |
pluginBlockField | Replace(部件) | Facet + effects | addPluginBlockEffect | decorations + atomicRanges |
variableTokenField | Replace(部件) | 文档的正则扫描 | 无(文档响应式) | decorations + atomicRanges |
markdownStyleField | Mark(类名) | 文档的正则扫描 | 无(文档响应式) | 仅 decorations |
editBlockField —— 驱动于 Effect 的部件生命周期
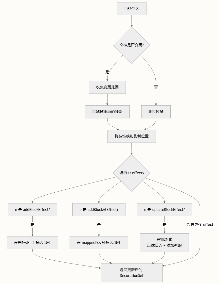
这是代码库中最复杂的 StateField。它通过三阶段更新策略来管理内联编辑块的完整生命周期:变更过滤、变更映射和 effect 处理。
初始化:create 函数读取 callbacksFacet 和 initialBlocksFacet 来构建初始的 DecorationSet。块按位置排序以确保范围顺序有效,然后每个块被转换为带有 EditBlockWidget 实例的 Decoration.replace。位置-长度元组 (pos, pos + (len || 1)) 替换文档中的 Unicode 对象替换字符占位符(\uFFFC)。
更新策略:更新处理程序按顺序处理变更和 effect,这对于正确性至关重要。首先,它跟踪发生变更的文档范围,并移除与这些范围重叠的任何装饰——这可以防止过时的部件在文档编辑后继续存在。然后,它通过 decorations.map(tr.changes) 将存活的装饰映射到新位置。最后,它遍历 tr.effects 来处理所有传入的命令。
Effect 处理细节:这三种 effect 分别采用不同的处理策略:
addBlockEffect:在selection.main.head - 1处插入(考虑到分派事务已经插入的占位符字符)。addBlockAtEffect:使用tr.changes.mapPos(originalPos)解析相对于事务变更的位置——这对于多个 effect 与文档插入同时触发的粘贴操作至关重要。updateBlockEffect:执行扫描替换操作——遍历所有装饰,通过 ID 找到匹配的块,过滤掉旧装饰,并在相同位置添加带有更新后部件的新装饰。

pluginBlockField —— 简化的驱动于 Effect 的插入
pluginBlockField 遵循与 editBlockField 相同的初始化和变更过滤模式,但只处理单一的 effect 类型。其 create 函数在初始化时会额外过滤掉 type === 'variable' 的块,因为变量标记由 variableTokenField 单独管理。
更新处理程序镜像了编辑块的模式:变更过滤、映射,然后处理 effect。addPluginBlockEffect 处理程序跳过变量块(if (block.type === 'variable') continue),并使用 tr.changes.mapPos 解析位置,这与编辑块系统中的 addBlockAtEffect 完全一致。
variableTokenField —— 文档响应式正则装饰
该 StateField 代表了一种根本不同的策略:它没有 effect 消费者,而是纯粹响应文档的变化。在每次 docChanged 事件时,它使用正则表达式 /\{\{(.+?)\}\}/g 重新扫描整个文档以查找变量标记,然后为每个匹配项生成新的 Decoration.replace 部件。
这种方法以 effect 驱动更新的精确性换取了简洁性:无需跟踪哪个变量被添加或移除,因为全文档扫描总能产生正确的装饰集。VariableWidget 类重写了 eq 方法,通过 name 和 tokenLength 进行比较,这有助于 CodeMirror 的装饰差异算法在文档发生变化但变量标记本身保持稳定时,避免不必要的 DOM 更新。
关键的设计洞察在于,变量块是内容级别的构造——它们作为字面文本()存在于文档中;而编辑块和插件块是结构级别的构造——它们作为抽象占位符存在于文档文本中,并完全通过装饰系统实体化。
markdownStyleField —— 轻量级 Mark 装饰
core.ts 中的 markdownStyleField 遵循与 variableTokenField 相同的文档响应式模式,但使用的是 Decoration.mark 而非 Decoration.replace。它扫描标题行(^#+\s+)和粗体文本(**...**),并将 CSS 类应用于匹配的范围。
值得注意的是,这是唯一一个不提供 EditorView.atomicRanges 的 StateField。这是有意为之——mark 装饰不应干扰光标定位或文本选择,而替换内容的部件装饰则必须被视为原子单元。
Facet 模式 —— 静态配置注入
Facet 解决了一个特定的架构问题:如何将运行时配置传递给 StateField 的 create 函数,而后者只能访问构建时存在于编辑器状态中的数据。代码库中使用了两种 Facet 模式:
单例 Facet(callbacksFacet):使用一个始终返回 values[0] 的 combine 函数,确保只有一个回调注册能够生效。这个 Facet 从不被 StateField 的 update 函数直接读取——相反,更新函数通过 tr.state.facet(callbacksFacet) 来读取它。回调对象包含 updateBlockText、openPopup 和 deleteBlock 函数,供部件在用户交互期间调用。
数组 Facet(initialBlocksFacet、initialPluginBlocksFacet):使用一个返回第一个非空数组的 combine 函数。这些 Facet 将来自解析后内容字符串的初始块数据携带到 StateField 的 create 函数中。
Facet 在不同的生命周期节点被读取:
create从state.facet()读取,而update从tr.state.facet()读取。这一区别很重要,因为 tr.state 反映的是事务应用之后的状态,这就是为什么回调 Facet 可以在 effect 处理期间被安全读取——回调在事务之间不会发生变化。
provide 契约 —— 连接 StateField 与视图
代码库中的每个 StateField(除了 markdownStyleField)都向 EditorView 提供两个输出:
provide: f => [
EditorView.decorations.from(f),
EditorView.atomicRanges.of((view) => view.state.field(f))
]EditorView.decorations.from(f) 将 StateField 的值注册为视图装饰层的事实来源。每当 StateField 从其 update 函数产生新值时,CodeMirror 会自动重新渲染装饰。
EditorView.atomicRanges.of(...) 告诉编辑器,被部件装饰的范围应表现为不可分割的单元——光标不能置于其内部,且它们会作为整体被 Backspace 键删除。这对于 core.ts 中 deleteBlock 键映射处理程序实现的块删除行为至关重要,该处理程序会扫描 editBlockField 和 pluginBlockField,以检测光标相邻的块并将其原子化移除。
atomicRanges的提供是使得 Backspace 删除模式得以运作的关键。如果没有它,光标可能会落在占位符字符和部件边界之间,导致部分删除。core.ts 中的deleteBlock函数遍历装饰集以查找部件元数据(widget.block.id),这些元数据在纯粹的键映射处理程序中是无法访问的。
CustomEditor 中的 Effect 分发模式
CustomEditor 类充当编排者,将高层 API 调用转换为组合了文档变更与 effect 分发的 CodeMirror 事务。理解分发模式至关重要,因为变更与 effect 的时序关系到位置解析的准确性。
模式 1:在单一事务中进行变更 + Effect
由 addBlock() 使用:文档占位符和 effect 被一起分发,因此 StateField 的 addBlockEffect 处理程序可以安全地引用 tr.state.selection.main.head - 1——选区已经进行了调整以适应插入的占位符 core.ts。
this.view.dispatch({
changes: { from, to, insert: BLOCK_PLACEHOLDER },
effects: addBlockEffect.of(newBlock),
selection: { anchor: from + 1 }
});模式 2:特定位置的分发
由 addPluginBlock() 和 addBlockAtEffect 使用:位置被显式传递,因为在分发发生之前插入点就已经已知。
模式 3:仅分发 Effect(无文档变更)
由 syncBlock() 使用:当需要更新现有块的数据时(例如,从弹出窗口更改了占位符文本),仅分发 effect。StateField 的 updateBlockEffect 处理程序通过块 ID 定位现有的装饰,并原地替换部件。
模式 4:用于粘贴操作的批量分发
在粘贴处理程序中使用:多个 effect 被收集到一个数组中,并在文档变更应用后,在单独的事务中分发。这种两步事务方法是必要的,因为来自解析后内容字符串的初始块位置是相对于插入文本的,而不是相对于整个文档的。
// 事务 1:插入文档文本
view.dispatch({
changes: { from: sel.from, to: sel.to, insert: insertDoc },
selection: { anchor: insertFrom + insertDoc.length }
});
// 事务 2:在调整后的位置应用 effect
const effects: StateEffect<unknown>[] = [];
// ... 累积 effect ...
view.dispatch({ effects });块检索模式 —— 读取 StateField 数据
两个导出的函数演示了如何从 StateField 中读回装饰数据,用于序列化和外部查询。两者都使用 field.between() API 来遍历 DecorationSet 并提取部件元数据。
edit-block.ts 中的 getEditorBlocks() 从 editBlockField 读取数据,并通过检查存储在 value.spec.widget 中的 EditBlockWidget 实例来重构位置-块元组。该函数使用了 view.state.field(editBlockField, false) 的第二个参数——false 告诉 CodeMirror 如果该字段未注册则返回 undefined,这使得该函数可以在任何上下文中安全调用。
library-block.ts 中的 getPluginBlocks() 针对 pluginBlockField 和 PluginWidget 遵循完全相同的模式。
这两个检索函数均在 core.ts 的 serializeEditorContentString() 序列化过程中使用,编辑器内容在此处被转换回 {#EditorBlock ...} 和 {#PluginBlock ...} 属性格式。
策略对比 —— 何时使用哪种模式
四种 StateField 策略服务于不同的用例。如何在它们之间做出选择取决于三个因素:事实来源是外部命令还是文档内容、部件是否是交互式的(需要回调),以及是否需要原子化光标行为。
|策略| 事实来源| 位置解析 |原子范围 |用例| |Effect 驱动 |外部命令 |显式位置或从光标派生 |是 |编辑块、插件块——独立于文档文本存在的实体| |文档响应式 Replace |文档文本(正则扫描) |每次变更时全量重新扫描 |是 |变量标记——必须与内容保持同步的文本级构造| |文档响应式 Mark |文档文本(正则扫描) |每次变更时全量重新扫描 |否 |Markdown 样式——不应影响光标行为的纯视觉注释|
在使用新的块类型扩展编辑器时,决策树非常简单:如果块由占位符字符表示并通过外部数据模型管理,请使用 effect 驱动模式。如果块由文档中的字面文本表示且需要渲染为部件,请使用 文档响应式 replace 模式。如果装饰纯粹是修饰性的(不涉及光标交互),请使用不带原子范围的 文档响应式 mark 模式。
如需深入了解这些 StateField 是如何组合到编辑器扩展系统中的,请参阅 CustomEditor 类 API。要了解流经这些 effect 的数据结构,请参阅 块类型系统。关于从 StateField 中读回块状态的序列化层,请参阅 内容序列化格式。