内容序列化格式
Prompt Editor 编辑器采用自定义文本内嵌序列化协议,将富文本块元数据直接交织在纯文本中。这一设计是经过深思熟虑的:序列化输出(EditorData)是一个单字符串——具有人类可读性,可直接存储在表单字段或数据库列中,并且无需单独的 Schema 即可自描述。编辑器管理的每个块都使用 {#Tag ...#}content{#/Tag#} 语法编码为内联标记区域,而内部的 CodeMirror 文档则使用 Unicode 对象替换字符(\uFFFC)替换这些区域,以维持单字符的块边界。理解外部系统消费的序列化字符串格式与 CodeMirror 消费的内部文档模型之间的双向转换,是在深层次上扩展、调试和集成该编辑器的关键。
数据流架构
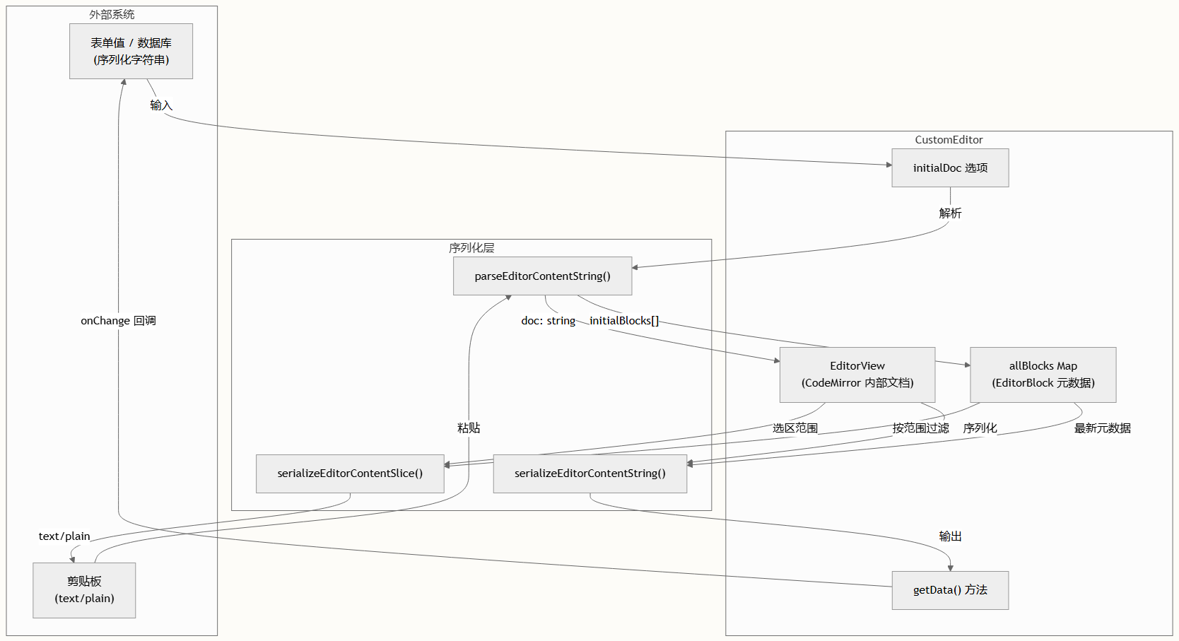
序列化格式位于编辑器内部表示与外部世界之间的边界。下图展示了内容流经的三条关键转换路径。

进入编辑器只有两个入口——构造函数初始化和粘贴操作,以及两个出口——变更时的 getData() 和复制/剪切到剪贴板。EditorData 类型别名解析为一个普通的 string,这意味着整个序列化契约是基于文本的,不需要 JSON 外壳。
标签语法规范
该格式定义了两种块标签类型,每种都具有独特的属性 Schema 和内容模型。两者都遵循一致的模式:带有属性的开始标签、内部文本内容以及匹配的结束标签。
EditorBlock 标签
Editor 块表示文本中的可编辑输入插槽。它们将标识符和占位符元数据作为类 XML 属性携带,并将块的当前文本值作为内部内容。
{#EditorBlock id="block-0" placeholder="请输入..."#}当前输入的文本{#/EditorBlock#}| 属性 | 来源 | 是否必需 | 描述 |
|---|---|---|---|
id | EditorBlock.id | 是(回退:block-<pos>) | 用于生命周期管理和弹窗关联的唯一块标识符 |
placeholder | EditorBlock.placeholder | 否(默认:'') | 当 presetText 为空时显示;渲染在部件的 <input> 元素内部 |
| (内部文本) | EditorBlock.presetText | 否(默认:'') | 用户输入或以编程方式设置的文本值;成为块输入部件的 value |
解析器会提取属性值和内部文本,构建一个 EditorBlock 对象,该对象会被注册到 allBlocks 中,并定位在占位符字符的文档偏移量处。请注意,presetText 也可以作为属性的回退提供——如果内部文本为空但存在 presetText 属性,则属性值优先。
PluginBlock 标签
Plugin 块表示外部工具引用(MCP 服务、工作流),它们被渲染为带有特定类型图标的不可编辑标签部件。
{#PluginBlock id="plugin-1" type="plugin"#}MCP服务01{#/PluginBlock#}
{#PluginBlock id="workflow-1" type="workflow"#}Bing搜索{#/PluginBlock#}| 属性 | 来源 | 是否必需 | 描述 |
|---|---|---|---|
id | PluginBlock.id | 是(回退:plugin-<pos>) | 唯一块标识符 |
type | PluginBlock.type | 是(默认:'plugin') | 判别符:"plugin" 渲染插件图标,"workflow" 渲染工作流图标,"variable" 被排除在序列化之外 |
| (内部文本) | PluginBlock.name | 是 | 与类型图标一起显示的展示标签 |
解析器会对 type 属性进行标准化处理:只有 "workflow" 会原样保留;任何其他值(包括缺失)都默认为 "plugin"。关键是,type="variable" 的块永远不会被序列化——序列化器使用 .filter((b) => b.block.type !== 'variable') 显式过滤掉它们,状态创建逻辑同样会从插件初始化中剥离变量块。
属性转义规则
序列化格式中的属性值会经过双向转义转换,以安全地编码那些否则会破坏标签解析器或引入歧义的字符。
转义映射
escapeAttrValue 函数按顺序应用以下替换:
| 转义序列 | 原始字符 | 原因 |
|---|---|---|
\\\\ | \ | 转义转义字符本身(最先应用) |
\\" | " | 防止属性值过早终止 |
\\r | \r(回车) | 在属性字符串中保留 |
\\n | \n(换行) | 在属性字符串中保留 |
\\t | \t(制表符) | 在属性字符串中保留 |
相应的 unescapeAttrValue 以相反的顺序(制表符 → 换行符 → 回车符 → 引号 → 反斜杠)逆转这些替换,以确保正确的往返保真度。这很关键,因为解析器的属性正则表达式——([a-zA-Z_][\w-]*)="((?:\\.|[^"])*)"——依赖于转义引号来正确分隔多词或包含特殊字符的值。
转义顺序很重要:在序列化期间必须首先转义反斜杠(以避免对已转义序列进行二次转义),而在解析期间必须最后反转义(以避免将
\\n解释为字面反斜杠后跟n,而不是换行符)。这种顺序是自定义序列化格式中常见的陷阱。
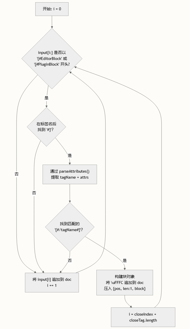
解析:序列化字符串 → 内部模型
parseEditorContentString 函数实现了一个单遍字符扫描器,将序列化格式转换为带有占位符字符的纯文本文档以及一个 InitialBlock 描述符数组。
算法演练

解析器维护一个 doc 字符串构建器和一个 i 游标。当遇到可识别的标签开头时,它会定位闭合的 #} 分隔符,提取标签名和属性,然后向前搜索匹配的 {#/tagName#} 闭合标签。#} 与闭合标签之间的内部文本将成为块的内容值。在当前位置会向 doc 中插入一个单独的 \uFFFC 字符,并记录一个包含 { pos: doc.length, len: 1, block } 的 InitialBlock。对于无法识别的标签名,原始文本将原样传递。
InitialBlock.pos 属性记录了插入占位符字符的相对于文档的偏移量——editBlockExtensions 和 pluginBlockExtensions 在状态创建期间使用该值在正确位置附加 CodeMirror 部件装饰。
序列化:内部模型 → 序列化字符串
serializeEditorContentString 函数逆转此过程:它遍历 CodeMirror 文档,定位所有块部件,并重建带标签的字符串格式。
块发现
序列化依赖于两个插件级别的查询函数来枚举文档内的块位置:
| 函数 | 来源字段 | 应用的过滤器 |
|---|---|---|
getEditorBlocks(view) | editBlockField (DecorationSet) | 无——返回所有 EditBlockWidget 实例 |
getPluginBlocks(view) | pluginBlockField (DecorationSet) | 排除 type === 'variable' 的块 |
这两个函数都会迭代装饰集的 between(0, doc.length, ...) 方法,检查每个装饰的 value.spec.widget 以提取位置、长度和块数据。对于 EditorBlock 条目,序列化器会通过 allBlocks.get(b.block.id) 与 allBlocks 中的最新数据合并,确保将进行中的编辑(例如,用户在块输入中输入)捕获到输出中。
替换算法
序列化器构建一个 { from, to, text } 替换数组,按位置对它们进行排序(from 升序,对于平局则较长的范围优先),然后执行基于游标的合并:
- 遍历已排序的替换项;跳过任何
from < cursor的项(处理重叠边缘) - 追加从
cursor到r.from的纯文本 - 追加序列化的标签文本(
r.text) - 将游标推进到
r.to - 在所有替换完成后,追加剩余的纯文本
serializeEditorContentSlice 变体的工作方式相同,但作用于由 from/to 选区坐标定义的文档子串。所有块位置都会相对于切片原点重新计算(pos - from),从而实现包含内嵌块的文本的富文本剪贴板传输。
剪贴板集成
序列化格式通过 CodeMirror 的 domEventHandlers 与剪贴板生命周期深度集成,使得块能够在同一编辑器实例中跨复制、剪切和粘贴操作存活。

粘贴处理程序使用快速路径检测——在调用完整解析器之前检查是否包含 {#EditorBlock 或 {#PluginBlock 子字符串。如果找到块标签,它会首先插入纯 doc 文本(定位所有 \uFFFC 占位符),然后派发 StateEffect 对象(对于编辑器块派发 addBlockAtEffect,对于插件块派发 addPluginBlockEffect)以在正确位置附加部件。在此过程中,新反序列化的 EditorBlock 对象会被注册到 allBlocks 中,以保持元数据存储的一致性。
粘贴守卫
if (!text.includes('{#EditorBlock') && !text.includes('{#PluginBlock')) return false是一项刻意的性能优化——对于纯文本粘贴会完全跳过完整解析,避免不必要的字符串扫描和内存分配。
格式参考摘要
完整的序列化语法,以模式参考的形式表达:
document ::= (text-chunk | editor-block | plugin-block)*
text-chunk ::= <任何不以 '{#EditorBlock' 或 '{#PluginBlock' 开头的字符>
editor-block ::= '{#EditorBlock' attrs '#}' preset-text '{#/EditorBlock#}'
plugin-block ::= '{#PluginBlock' attrs '#}' name-text '{#/PluginBlock#}'
attrs ::= (attr-name '="' escaped-value '"')*
attr-name ::= [a-zA-Z_] [\w-]*
escaped-value ::= (escaped-char | [^"])*
escaped-char ::= '\\' | '\"' | '\r' | '\n' | '\t'
preset-text ::= <除 '{#/EditorBlock#}' 之外的任何文本>
name-text ::= <除 '{#/PluginBlock#}' 之外的任何文本>占位符字符
在内部,每个块在 CodeMirror 文档中恰好占据一个字符位置——Unicode 对象替换字符 U+FFFC('')。该字符是用于嵌入对象的标准 Unicode 码位,因其零宽度的不可见渲染及其语义含义而被选用。常量 BLOCK_PLACEHOLDER 定义在 core.ts#L23。
完整示例
一个包含所有块类型的序列化字符串:
你好,{#EditorBlock id="name-slot" placeholder="请输入姓名"#}张三{#/EditorBlock#}。
请使用 {#PluginBlock id="wf-1" type="workflow"#}Bing搜索{#/PluginBlock#} 查询信息,
输入变量为 {{input_query}}。解析后,内部文档变为:
你好,。请使用  查询信息,输入变量为 {{input_query}}。initialBlocks 填充如下:
| pos | 块类型 | id | 关键属性 |
|---|---|---|---|
| 3 | EditorBlock | name-slot | presetText: "张三", placeholder: "请输入姓名" |
| 11 | PluginBlock | wf-1 | type: "workflow", name: "Bing搜索" |
请注意, 在初始字符串解析期间不会被解析为插件块。变量标记由 variableTokenField StateField 在运行时使用正则表达式 /\{\{(.+?)\}\}/g 检测和渲染,该正则表达式会扫描活动文档并独立于序列化管线应用 VariableWidget 装饰。
集成模式
消费序列化输出
getData() 方法返回完全序列化的字符串。在 Angular 集成中,它直接连接到 ControlValueAccessor 的 onChange 回调,使序列化格式成为规范表单值:
// Angular: agent-prompt-editor.component.ts
onChange: (data) => this.emitModel(data), // data = EditorData = stringemitModel 方法将序列化字符串直接传递给 Angular 的表单控件,无需转换——没有中间的 JSON 或二进制编码步骤。
提供初始内容
相反,序列化字符串通过 initialDoc 选项流入编辑器。构造函数和 recreateEditor 都会传递原始序列化字符串,由 parseEditorContentString 在内部处理:
// 构造函数路径
const { doc, initialBlocks } = parseEditorContentString(options.initialDoc);
// Angular writeValue 路径
private applyModelString(value: string) {
const content = this.parseModelString(value); // 原样返回 value
this.recreateEditor(content); // 传递给 initialDoc
}Angular 组件的 parseModelString 本质上是一个恒等函数——它原样返回输入字符串,这证实了序列化格式是所有框架集成的线路格式。
如需深入了解填充此格式的块类型,请参阅块类型系统。要了解编辑块和库块插件如何管理序列化块的生命周期,请参阅编辑块插件和库块插件。有关围绕此序列化契约的框架级集成细节,请参阅 ControlValueAccessor 模式。