ControlValueAccessor 模式
本页文档介绍了 @agent-arts/editor 如何通过 ControlValueAccessor 接口与 Angular 的响应式表单系统进行集成。该实现完全位于 site-ng 包中,它将与框架无关的 CustomEditor 类封装为一个兼容表单的 Angular 组件,从而支持通过 [(ngModel)] 实现双向数据绑定,以及通过 formControlName 实现响应式表单。
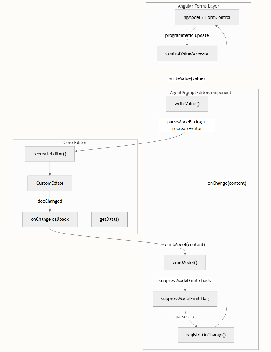
架构概述
该集成遵循分层适配器模式:Angular 表单 API 位于最外层,ControlValueAccessor 实现在 Angular 模型与编辑器内部状态之间起中介作用,而核心的 CustomEditor 类则对 Angular 完全无感知。这种分离确保了核心编辑器无需修改即可在 Vue、Angular 或原生 JS 中复用。

双向数据流的关键在于一个抑制守卫:当 writeValue 以编程方式设置内容时,编辑器自身的 onChange 回调会被暂时静默,以防止产生回显循环,避免 writeValue → 编辑器更新 → onChange → writeValue 无限循环。
组件注册与 Provider 配置
ControlValueAccessor 在组件级别通过 Angular 的多 Provider 令牌 NG_VALUE_ACCESSOR 进行注册。这里必须使用 forwardRef 包装,因为在 @Component 装饰器求值时,类引用尚不可用。
providers: [
{
provide: NG_VALUE_ACCESSOR,
useExisting: forwardRef(() => AgentPromptEditorComponent),
multi: true
}
]该组件同时实现了 ControlValueAccessor 接口和生命周期钩子(OnInit、OnDestroy),并使用 Angular 18 的独立 API 声明为独立组件。它直接导入了 CommonModule 和 FormsModule,而不依赖共享模块。
ControlValueAccessor 的四个方法
ControlValueAccessor 接口强制要求实现四个方法。下表将每个方法映射到其具体实现和行为契约:
| 方法 | 签名 | 在本组件中的职责 | 关键行为 |
|---|---|---|---|
writeValue | `(value: string | null) => void` | 接收外部模型更新并同步到编辑器 |
registerOnChange | (fn: (value: string) => void) => void | 存储 Angular 的通知回调 | 回调被赋值给 this.onChange 闭包 |
registerOnTouched | (fn: () => void) => void | 存储 Angular 的失焦通知回调 | 通过捕获阶段监听器绑定到编辑器 DOM 的 blur 事件 |
setDisabledState | (isDisabled: boolean) => void | 切换禁用状态 | 目前为空操作桩函数 |
writeValue 与初始化竞态条件
一个关键的时序挑战在于,Angular 可能会在 ngOnInit 执行之前调用 writeValue。如果此时 CustomEditor 实例尚未创建,就无法应用该值。组件通过一个待定值队列解决此问题:
writeValue(value: string | null): void {
this.modelValue = value ?? '';
if (!this.editor) {
this.pendingModelValue = this.modelValue; // defer
return;
}
this.applyModelString(this.modelValue);
}在 ngOnInit 中,编辑器构建完毕后会刷新待定值:
if (this.pendingModelValue !== null) {
this.applyModelString(this.pendingModelValue);
this.pendingModelValue = null;
}applyModelString 方法会设置 suppressModelEmit = true,销毁并使用新内容重建编辑器,然后重置该标志——从而确保在编程式写入期间不会触发 onChange。
内容序列化契约
通过 ControlValueAccessor 交换的模型值是一个序列化字符串,由核心编辑器的 getData() 方法生成,并由 parseEditorContentString() 消费。该格式使用自定义标签语法来编码编辑器块和插件块:
| 块类型 | 序列化格式 | 示例 |
|---|---|---|
| EditorBlock | {#EditorBlock id="..." placeholder="..."}presetText{#/EditorBlock#} | {#EditorBlock id="b1" placeholder="请输入..."}智能助手{#/EditorBlock#} |
| PluginBlock | {#PluginBlock id="..." type="plugin"}name{#/PluginBlock#} | {#PluginBlock id="p1" type="workflow"}search-tool{#/PluginBlock#} |
| Variable | 在纯文本中以内联形式渲染为 | |
组件中的 parseModelString 方法是一个简单的透传层——对于空字符串它返回 null(表示“无需更新”),否则返回原始字符串。标签解析和块重建的繁重工作发生在核心编辑器的构造函数内部,它会调用 parseEditorContentString 将序列化字符串拆分为纯文本文档和 InitialBlock 描述符数组。
编辑器重建策略
当 writeValue 传入新内容时,组件不会对当前文档执行增量比较。相反,它会通过 recreateEditor() 销毁并完全重建 CustomEditor 实例。这种方式以牺牲细粒度为代价换取了正确性——因为编辑器块承载了有状态的装饰器、组件节点和状态字段,从头重建比增量协调更为简单可靠。
重建过程遵循严格的顺序:

在重建期间,所有回调选项都会按照初始 ngOnInit 的设置进行完全相同的重建——包括 onOpenPopup、onTriggerPluginPopup、onTriggerAIDialog 和 onChange。这确保了组件的弹窗管理和模型发射在重建后依然保持连通。
使用模式:父组件中的 ngModel
父组件 AppComponent 展示了标准的使用模式——通过 [(ngModel)] 将一个 string 类型的模型属性绑定到编辑器:
<agent-prompt-editor [(ngModel)]="editorModel">
<ng-template #pluginPopup let-comp let-library="library" let-style="style">
<!-- custom popup content -->
</ng-template>
</agent-prompt-editor>editorModel 属性保存着一个包含完整编辑器状态(content、editorBlocks、pluginBlocks)的 JSON 字符串。当用户通过 loadTemplate() 切换模板时,模型会被重新赋值,从而触发 writeValue,并使用新内容重建编辑器。反之,编辑器内的每次按键都会调用 getData(),将其序列化回相同的 JSON 格式,并通过 onChange 回调更新 editorModel。
这种模式意味着表单模型始终是唯一事实来源——保存、加载和模板切换都操作于序列化字符串,而从不直接操作编辑器实例。
生命周期与清理
组件的 ngOnDestroy 会执行两项清理操作:从编辑器 DOM 元素移除捕获阶段的失焦监听器,并调用 editor.destroy() 以拆解 CodeMirror 视图及其状态字段。AI 对话控制器也会被显式销毁。这可以防止组件从 DOM 中移除时(例如在路由导航或通过 *ngIf 进行条件渲染时)发生内存泄漏。
失焦监听器附加在捕获阶段(addEventListener 的第三个参数为 true),因为编辑器的 DOM 结构包含嵌套元素,这些元素可能会在失焦事件到达宿主元素之前将其消耗掉。
suppressModelEmit布尔值是防止无限更新循环的关键守卫。未来任何绕过applyModelString的修改(例如增量更新路径),都必须在变更编辑器状态之前设置此标志,并在之后将其清除,否则 Angular 的变更检测将触发递归的写入-发射循环。
该组件目前将
setDisabledState视为空操作。如果需要支持禁用表单,实现中应同时在编辑器宿主 DOM 上设置contenteditable="false",并通过EditorState.readOnly阻止 CodeMirror 视图接受输入。
对比:ControlValueAccessor 与直接 API 使用
| 方面 | ControlValueAccessor (Angular) | 直接使用 CustomEditor API |
|---|---|---|
| 数据绑定 | 通过 [(ngModel)] 或 formControlName 声明式绑定 | 手动调用:调用 getData() 和 recreateEditor() |
| 初始化时机 | 必须处理在 ngOnInit 之前调用 writeValue 的情况 | 直接构造函数调用,无时序问题 |
| 表单验证 | 与 Angular 的 Validators 和 FormControl 错误集成 | 仅限应用层验证 |
| 禁用状态 | 通过表单指令经由 setDisabledState 控制 | 通过 EditorState.readOnly 手动切换 |
| 内容格式 | 序列化字符串(与 getData() 输出相同) | initialDoc 接受的任何格式 |
| 插件弹窗 | 由 Angular 组件内部管理 | 由消费者通过 onOpenPopup 回调管理 |
后续步骤
- 关于该访问器封装的底层编辑器类,请参阅 CustomEditor Class API
- 要了解序列化内容格式如何编码块,请参阅 Content Serialization Format
- 了解包括插件控制器 API 在内的更广泛的 Angular 集成模式,请参阅 Angular Integration
- 要了解编辑器块的内部管理机制,请参阅 Edit Block Plugin 和 Library Block Plugin