Angular 集成
@agent-arts/editor 核心包是与框架无关的——它会生成一个附加到任意 DOM 元素的 CodeMirror 6 视图。Angular 集成层位于 packages/site-ng/ 目录中,展示了如何将此编辑器封装为一个独立的 Angular 组件,该组件实现了 ControlValueAccessor,支持通过 ng-template 进行基于模板的弹窗定制,并通过 Angular 的依赖注入(DI)和变更检测系统来管理编辑器生命周期。
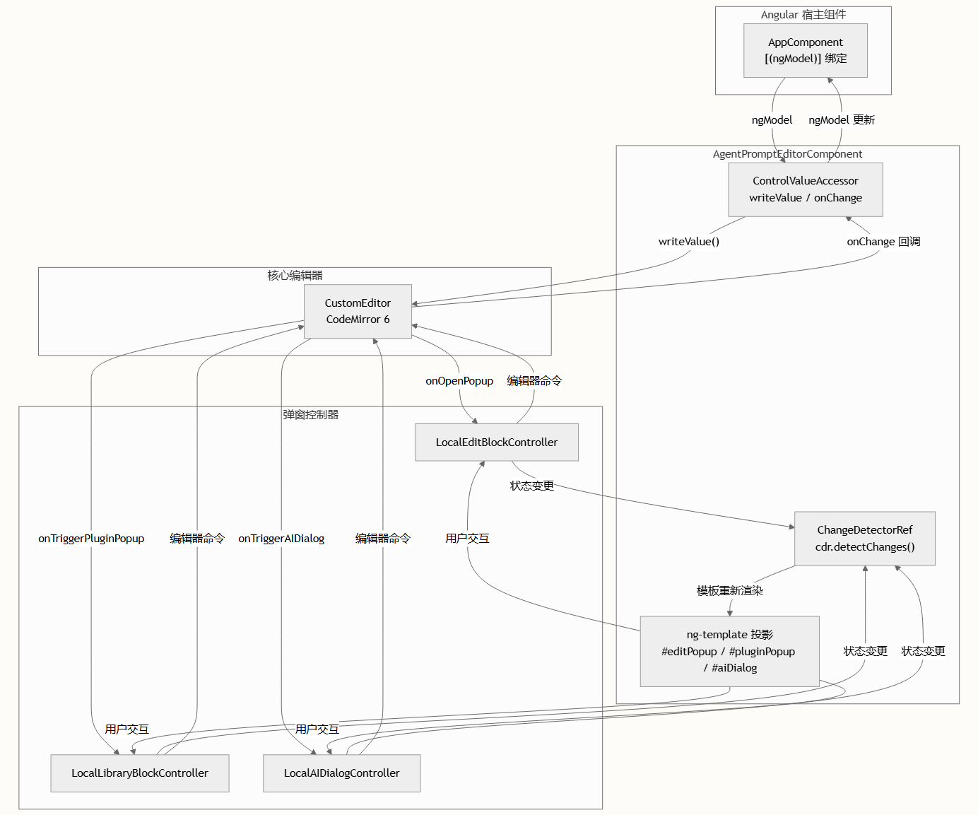
架构概述
该集成遵循薄封装模式:Angular 掌管组件生命周期和模板层,而核心的 CustomEditor 负责处理所有的 CodeMirror 状态、装饰和序列化。通信通过在构造时传入 CustomEditorOptions 的回调选项向内传递,并通过 Angular 的 ChangeDetectorRef 向外传递以触发视图更新。

这种架构使编辑器核心免于 Angular 依赖,同时封装层提供了符合 Angular 风格的易用性——通过 ngModel 实现双向绑定,通过内容投影实现弹窗定制,并通过 OnDestroy 进行适当的清理。
项目设置
Angular 演示项目位于 packages/site-ng/,使用 Angular 18 及独立组件。工作区通过 pnpm-workspace.yaml 进行配置,并且 site-ng 项目依赖于 monorepo packages 中的 @agent-arts/editor。
package.json 中的关键依赖声明:
| 包名 | 用途 |
|---|---|
@agent-arts/editor | 核心编辑器(CustomEditor、类型) |
@angular/core | 组件基础设施、DI、生命周期 |
@angular/forms | 用于 ngModel 的 NG_VALUE_ACCESSOR、FormsModule |
@angular/common | 用于 *ngIf、*ngFor 指令的 CommonModule |
@agent-arts/editor 包通过指向 dist/editor.js 的 module 字段导出其 ESM 入口,并通过 dist/index.d.ts 导出类型,Angular 的构建管道会透明地解析它们。angular.json 构建配置使用标准的 @angular-devkit/build-angular:application 构建器,并将 SCSS 作为内联样式语言。
组件设计:AgentPromptEditorComponent
编辑器封装是一个带有 ViewEncapsulation.None 的独立组件——这一点至关重要,因为 CodeMirror 会注入其自身的 DOM 结构和 CSS 类,这些绝不能被 Angular 的模拟封装限定作用域。
组件元数据
agent-prompt-editor.component.ts:
@Component({
selector: 'agent-prompt-editor',
standalone: true,
imports: [CommonModule, FormsModule],
templateUrl: './agent-prompt-editor.component.html',
styleUrls: ['./agent-prompt-editor.component.scss'],
encapsulation: ViewEncapsulation.None,
providers: [
{
provide: NG_VALUE_ACCESSOR,
useExisting: forwardRef(() => AgentPromptEditorComponent),
multi: true
}
]
})NG_VALUE_ACCESSOR 提供者注册正是使组件能够使用 [(ngModel)] 的关键。此处必须使用 forwardRef,因为在 TypeScript 中计算装饰器时类引用尚不可用。
模板内容投影
组件使用 @ContentChild 允许使用者通过 ng-template 提供自定义弹窗模板。共有三个投影插槽可用:
| 内容子项 | 模板上下文变量 | 用途 |
|---|---|---|
#editPopup | $implicit(组件引用)、block(EditorBlock)、style | 自定义编辑块配置弹窗 |
#pluginPopup | $implicit(组件引用)、library(控制器)、style | 自定义插件库选择弹窗 |
#aiDialog | $implicit(组件引用)、style | 自定义 AI 生成对话框 |
如果未提供自定义模板,则会渲染默认的内置模板。这是通过组件模板中的 *ngIf / else 切换实现的:
<ng-container
*ngIf="editPopupTpl; else defaultEditPopup"
[ngTemplateOutlet]="editPopupTpl"
[ngTemplateOutletContext]="{ $implicit: this, block: editingBlock, style: popupStyle }"
></ng-container>弹窗状态管理
组件维护三组独立的弹窗状态,每组都包含显示/隐藏标志、定位样式及关联数据:
- 编辑块弹窗:
showPopup、popupStyle、editingBlock、editPlugin - 插件弹窗:
showPluginPopup、pluginStyle、libraryPlugin - AI 对话框:
showAIDialog、aiDialogStyle、aiQuestion、aiResponseText、isGenerating、aiLoading、aiFinished、aiApplyRange、aiPlugin
每个弹窗控制器(LocalEditBlockController、LocalLibraryBlockController、LocalAIDialogController)都在 ngOnInit 中实例化,这些实例化的回调会更新上述状态属性,并调用 cdr.detectChanges() 以手动触发 Angular 的变更检测。
生命周期集成
编辑器生命周期与 Angular 的组件生命周期钩子紧密绑定,以确保命令式的 CodeMirror 实例能够正确初始化和清理。
初始化 (ngOnInit)
在 ngOnInit 期间,组件构造 CustomEditorOptions 并实例化核心编辑器,将其附加到通过 @ViewChild 引用的 #editorHost DOM 元素上:
const options: CustomEditorOptions = {
parent: this.editorHost.nativeElement,
initialDoc: initialContent ?? '',
onOpenPopup: (id, rect) => this.openPopup(id, rect),
onTriggerPluginPopup: (pos) => this.openPluginPopup(pos),
onHidePluginPopup: () => this.closePopup(),
onTriggerAIDialog: (pos) => this.openAIDialog(pos),
onHideAIDialog: () => { /* 条件清理 */ },
onChange: (data) => this.emitModel(data),
onBlockUpdated: (id, text) => { /* 同步编辑块状态 */ }
};
this.editor = new CustomEditor(options);为编辑器 DOM 附加了一个失焦(blur)监听器,用于处理 Angular 的 onTouched 回调,从而实现表单控件脏/原始状态(dirty/pristine)的正确追踪。如果在编辑器实例化之前调用了 writeValue(在异步表单初始化中很常见),则会在构造完成后立即刷新挂起的值。
清理 (ngOnDestroy)
销毁钩子会移除失焦监听器并调用 editor.destroy(),同时清理 AI 对话框控制器:
ngOnDestroy() {
if (this.editor) {
this.editor.view.dom.removeEventListener('blur', this.blurListener, true);
this.editor.destroy();
}
if (this.aiPlugin) {
this.aiPlugin.destroy();
}
}失焦监听器上的 capture: true 标志确保能够可靠地捕获所有失焦事件——包括来自 CodeMirror 复杂 DOM 树中子元素的事件。
基于 ControlValueAccessor 的双向数据流
组件实现了 ControlValueAccessor 接口,从而能够通过 [(ngModel)]或响应式的formControlName` 接入 Angular 表单。数据模型是一个序列化的 JSON 字符串,表示带有嵌入块元数据的编辑器内容。
值转换管道

writeValue 方法从 Angular 表单层接收一个 JSON 字符串,将其解析为供编辑器使用的纯字符串,并通过 recreateEditor 应用——销毁现有的 CodeMirror 实例并使用新内容重新创建。suppressModelEmit 标志用于防止在程序化写入期间发生循环更新。
来自 CustomEditorOptions 的 onChange 回调接收原始编辑器内容字符串,并将其传播回 Angular 的表单层。
这里使用
recreateEditor模式(销毁 + 重建)而不是就地替换文档,是因为核心编辑器的块状态和装饰是在构造期间计算的。对于频繁的模型更新,建议对writeValue调用进行防抖处理,或使用差异比对策略以避免不必要的编辑器重建。
在宿主组件中使用
父组件使用 [(ngModel)] 进行双向绑定,并通过内容投影提供自定义弹窗模板。以下来自 app.component.html 的模式展示了这一点:
<agent-prompt-editor [(ngModel)]="editorModel">
<!-- 带有变量、插件和工作流的自定义插件弹窗 -->
<ng-template #pluginPopup let-comp let-library="library" let-style="style">
<div class="plugin-category">
<div class="category-title">用户变量</div>
<div *ngFor="let name of library.userVariables"
class="variable-item" (click)="addVariableBlock(name)">
<span class="item-name">{{ name }}</span>
</div>
</div>
<div class="plugin-category">
<div class="category-title">插件</div>
<div *ngFor="let item of library.plugins"
class="plugin-item" (click)="addPluginBlock(item)">
<img src="assets/images/icon-mcp.svg" alt="plugin-icon">
<span class="item-name">{{ item.name }}</span>
</div>
</div>
</ng-template>
<!-- 带有插入操作的自定义 AI 对话框 -->
<ng-template #aiDialog let-comp let-style="style">
<button (click)="comp.insertAIResult(' </ng-template>
</agent-prompt-editor>父组件通过 @ViewChild 访问编辑器组件,以调用命令式方法,如 addBlock()、addPluginBlock()、addVariableBlock() 和 closePopup()。
编辑器模型格式
模型值是一个 JSON 字符串。父组件在 ngAfterViewInit 中对其进行初始化:
this.editorModel = JSON.stringify({
content: '# 角色\n\n你是一个 。变量{{user_name}}。--test',
editorBlocks: [
{
pos: 11,
block: { id: 'init-block-1', placeholder: '请输入...', presetText: '智能助手' }
}
],
pluginBlocks: []
});模板结构与样式
组件模板使用容器/主体模式,绝对定位的弹窗覆盖在编辑器宿主之上:
<div class="editor-container">
<div class="editor-body">
<div #editorHost class="editor-host"></div>
<!-- 绝对定位的弹窗 -->
<div *ngIf="showPopup" class="block-popup" [ngStyle]="popupStyle">
<!-- 编辑块弹窗内容 -->
</div>
<div *ngIf="showPluginPopup" class="plugin-popup" [ngStyle]="pluginPopupStyle">
<!-- 插件选择器内容 -->
</div>
<div *ngIf="showAIDialog" class="ai-dialog" [ngStyle]="aiDialogStyle">
<!-- AI 对话框内容 -->
</div>
</div>
</div>每个弹窗都使用 (mousedown)="$event.stopPropagation()" 来防止在用户与弹窗交互时,文档级的点击处理程序关闭弹窗。文档级的 @HostListener('document:mousedown') 负责处理关闭逻辑。
SCSS 样式定义了弹窗的视觉系统——带有圆角、阴影、淡入动画和箭头指示器的卡片——所有这些都在 ViewEncapsulation.None 下生效,使得 CodeMirror 的 .cm-editor 样式能够不受作用域限制地穿透应用。
关键实现模式
手动变更检测
由于 CustomEditor 的回调在 Angular 区域外执行(CodeMirror 管理其自身的事件循环),组件在每次由编辑器回调触发的状态变更后都会调用 this.cdr.detectChanges()。这是命令式的 CodeMirror 世界与 Angular 响应式模板系统之间关键的桥梁。如果没有这些手动调用,弹窗的可见性、文本更新和加载状态将无法渲染。
外部点击关闭
@HostListener('document:mousedown') 处理程序在点击外部时关闭所有打开的弹窗,并带有一个守卫条件,以防止在生成过程中关闭 AI 对话框。这种模式比 Angular CDK 的 Overlay 模块更简单,且足以满足编辑器的弹窗需求。
延迟的 writeValue
pendingModelValue 字段用于处理 Angular 表单层在 ngOnInit 创建编辑器实例之前调用 writeValue 的竞态条件。挂起的值会在编辑器构建完成后立即刷新。
如果集成到现有的 Angular 项目中,请确保已加载
@agent-arts/editor的样式。核心编辑器在其发行版中捆绑了 CodeMirror CSS,但封装组件上的ViewEncapsulation.None确保了这些样式能够正确应用。如果你更倾向于使用样式封装,可以将编辑器宿主移至一个具有ViewEncapsulation.None的独立组件中,并使用Input/Output事件与父组件通信。
Angular 与 Vue:集成对比
由于两个框架的演示都存在于该 monorepo 中,以下对比突出了架构上的差异:
| 方面 | Angular (site-ng) | Vue (site) |
|---|---|---|
| 组件模型 | 带 ControlValueAccessor 的独立组件 | 带 <script setup> 的 SFC,defineModel 或 v-model |
| 模板投影 | @ContentChild + ng-template + ngTemplateOutletContext | 带作用域插槽的 <slot> |
| 变更检测 | 每个回调中手动调用 cdr.detectChanges() | Vue 的响应式系统自动追踪状态变更 |
| 弹窗定位 | [ngStyle] 绑定 + *ngIf 切换 | :style 绑定 + v-if 切换 |
| 生命周期 | ngOnInit / ngOnDestroy | onMounted / onUnmounted |
| 封装 | ViewEncapsulation.None(必须) | 默认作用域样式(无冲突) |
| 表单集成 | NG_VALUE_ACCESSOR 提供者注册 | modelValue 触发 + update:modelValue 属性 |
Angular 集成需要更多的样板代码(提供者注册、手动变更检测、模板上下文接线),但能达到相同的功能结果。在这两种情况下,核心编辑器 API 是完全相同的——只是特定于框架的绑定层有所不同。
后续步骤
- ControlValueAccessor 模式 — 深入探讨 ControlValueAccessor 接口的实现,包括 writeValue、registerOnChange、registerOnTouched 和 setDisabledState 生命周期。
- Vue 集成 — 对比 Vue SFC 方法与本文展示的 Angular 封装模式。
- CustomEditor 类 API — 参考 Angular 封装层所委托的核心 CustomEditor 构造选项和公共方法。
- 架构概述 — 了解更广泛的 monorepo 布局,以及 site-ng 包如何与 core 和 site 并列排布。