CustomEditor 类 API
CustomEditor 类是 @agent-arts/editor 的核心入口。它将 CodeMirror 6 封装为一个具备块感知能力的富文本编辑器,并提供了一套简洁的 API,用于创建内嵌编辑区域、插入插件/工作流/变量节点,以及在进行内容序列化时完整保留块结构。无论是 Vue、Angular 还是原生 JS 的框架集成层,它们与编辑器的所有交互都通过这一个类及其配置项接口来实现。
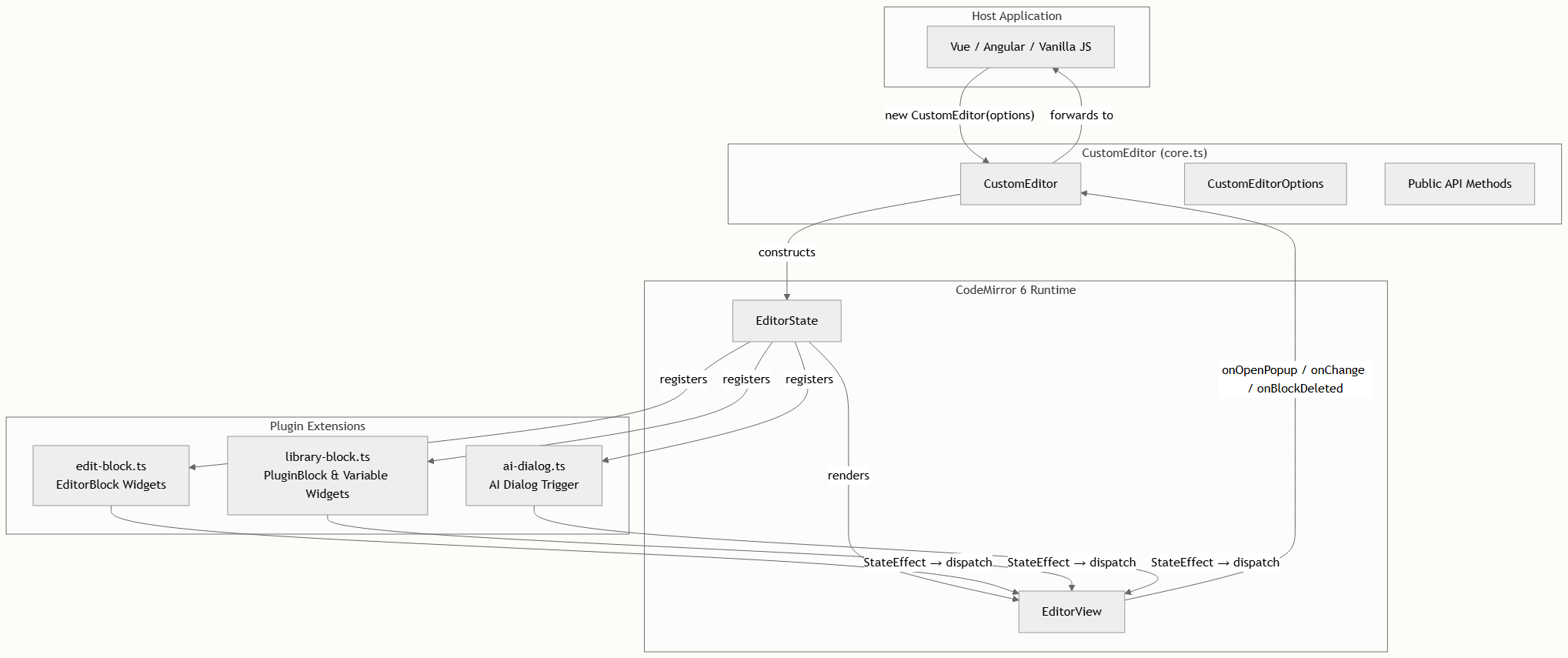
类关系概述
CustomEditor 类位于分层架构的核心。底层由 CodeMirror 6 提供文本状态机。两个插件子系统——edit-block 和 library-block——以 CodeMirror 扩展的形式注册,并通过 CustomEditorOptions 回调向上通信。宿主应用(Vue 组件、Angular 组件或纯 JS)负责提供这些回调,并通过它们接收生命周期事件。

构造函数与配置项
编辑器通过传入一个 CustomEditorOptions 对象进行实例化。构造函数会按顺序依次执行三个关键任务:解析 initialDoc 字符串以提取所有预序列化的块;将这些块注册到内部的 allBlocks 映射中;最后创建底层 EditorView 并挂载完整的扩展栈。
CustomEditorOptions 接口
| 属性 | 类型 | 必填 | 描述 |
|---|---|---|---|
parent | HTMLElement | ✅ | 承载编辑器的 DOM 元素。CodeMirror 会将其自身作为该元素的子节点进行挂载。 |
initialDoc | string | ✅ | 编辑器中的初始文档内容,采用编辑器的序列化格式(即带有内嵌块标签的纯文本)。 |
initialBlocks | InitialBlock[] | ❌ | 编程式的块放置配置,会与从 initialDoc 中解析出的块进行合并。适用于在特定偏移量处命令式地放置块。 |
onOpenPopup | (id: string, rect: DOMRect) => void | ✅ | 当用户点击编辑块组件时触发。rect 为该组件相对于视口的边界框。宿主应用应在此位置弹出一个配置弹窗。 |
onTriggerPluginPopup | (pos: number) => void | ✅ | 当用户在允许插入插件的位置输入 / 字符时触发。pos 为触发该事件的文档偏移量。 |
onHidePluginPopup | () => void | ❌ | 当需要关闭插件弹窗时触发(例如光标移出了触发位置)。 |
onTriggerAIDialog | (pos: number) => void | ✅ | 当触发 AI 对话框时触发,传递触发点的文档位置。 |
onHideAIDialog | () => void | ❌ | 当需要关闭 AI 对话框时触发。 |
onChange | (data: EditorData) => void | ❌ | 每次文档发生变更时触发。EditorData 是一个 string,即编辑器完整的序列化内容。 |
onBlockDeleted | (id: string) => void | ❌ | 当在块的边界处通过 Backspace 键删除块(编辑块或插件块)时触发。 |
onBlockUpdated | (id: string, text: string) => void | ❌ | 当在块组件的内联编辑器中修改了编辑块的 presetText 时触发。 |
构造函数生命周期详解
当调用 new CustomEditor(options) 时,构造函数会执行一个确定的初始化流程:
- 文档解析:将原始的
initialDoc字符串传递给parseEditorContentString(),该方法会扫描{#EditorBlock ...#}和{#PluginBlock ...#}标签对,将它们替换为 Unicode 对象替换字符(\uFFFC),并将块描述符收集到一个InitialBlock[]数组中。这意味着序列化格式始终可以直接作为输入——你无需对其进行预处理。 - 块注册:构造函数会将
options.initialBlocks(如果提供)中的块与从文档中提取的块进行合并。只有EditorBlock实例(即没有type属性的块)会被存储在公有的allBlocks映射中。PluginBlock实例则由 library-block 插件自身的状态字段单独处理。 - 回调桥接:系统会创建一个
CodeMirrorCallbacks对象,用于在底层的 CodeMirror 组件处理函数与高层的CustomEditorOptions回调之间进行协调。该桥接层会将updateBlockText、openPopup和deleteBlock调用转换为对应的onBlockUpdated、onOpenPopup和onBlockDeleted配置项。 - EditorView 创建:系统会组装包含完整扩展栈的
EditorState,包括历史记录、键位映射(带有用于删除块的自定义 Backspace 处理程序)、edit-block 扩展、plugin-block 扩展、markdown 样式字段以及编辑器主题。随后,基于该状态并附加额外的运行时配置来创建EditorView:用于onChange的更新监听器、具备块序列化感知能力的复制/剪切/粘贴剪贴板处理程序,以及插件弹窗和 AI 对话框触发扩展。
initialDoc参数接受与getData()返回值完全相同的序列化字符串。这种双向对称性意味着你可以将getData()的输出持久化到数据库中,然后直接将其作为initialDoc传回,从而精准地重建编辑器状态——包括所有块的位置、类型和内容。
公有属性
| 属性 | 类型 | 描述 |
|---|---|---|
view | EditorView | 底层的 CodeMirror 6 EditorView 实例。高级用户可以直接访问它以执行底层操作,例如派发自定义事务(transaction)或读取选区状态。 |
allBlocks | Map<string, EditorBlock> | 文档中当前所有编辑块的实时注册表。键为块 ID。当块被添加、更新或删除时,该映射会在内部发生变更。 |
公有方法
addBlock(): EditorBlock
在当前光标位置创建一个新的 EditorBlock。该块会被分配一个随机的 9 位字母数字 ID,作为组件插入以替换当前选区(若选区为空则插入到光标处),并被注册到 allBlocks 中。插入后,编辑器会重新获取焦点,并将光标定位在块组件之后。
返回的 EditorBlock 对象包含生成的 id、默认的中文 placeholder 以及空的 presetText。
addPluginBlock(pos: number, block: PluginBlock): PluginBlock
在指定的文档位置插入一个 PluginBlock 组件。这会精确替换 pos 处的一个字符(通常是 / 触发字符)为该块组件。PluginBlock 必须具有 type: 'plugin' 或 type: 'workflow'——变量类型的块应由 addVariableBlock() 处理。
addVariableBlock(pos: number, name: string): PluginBlock
在给定位置以 标记的形式插入一个变量引用。与 addPluginBlock() 不同,此方法插入的是可见文本(即 标记字符串)而非组件,并且不会替换现有字符。返回的 PluginBlock 其 type 为 'variable',且不会被追踪在 allBlocks 中——变量标记是由 library-block 插件中基于正则表达式的装饰字段负责渲染的。
syncBlock(updatedBlock: EditorBlock): void
通过 updateBlockEffect 将更新后的 EditorBlock 同步推送到 allBlocks 映射和 CodeMirror 状态中。这是外部 UI(例如用于编辑占位符文本或预设文本的弹窗表单)将变更回传到编辑器的核心机制。展开运算符({ ...updatedBlock })会创建一个新的引用,以确保正确触发响应式更新。
getBlock(id: string): EditorBlock \| undefined
对 allBlocks 映射的简单查询。如果不存在具有给定 ID 的块,则返回 undefined。这通常由 onOpenPopup 回调使用,以便在显示配置 UI 之前检索块的当前状态。
coordsAtPos(pos: number): { left: number, right: number, top: number, bottom: number } | null
直接委托给 EditorView.coordsAtPos()。返回给定文档位置处字符相对于视口的边界框,若该位置当前不可见则返回 null。这对于将浮动弹窗定位到相对于触发点的位置至关重要。
getData(): EditorData
将整个编辑器文档序列化为编辑器的自定义格式字符串。每个 EditorBlock 组件会被替换为 {#EditorBlock id="..." placeholder="..."#}presetText{#/EditorBlock#} 标签对,每个非变量类型的 PluginBlock 组件会被替换为 {#PluginBlock id="..." type="..."#}name{#/PluginBlock#} 标签对。属性值会经过转义以正确处理引号、换行符和反斜杠。其结果是一个适用于持久化或网络传输的纯字符串。
destroy(): void
销毁 CodeMirror EditorView,移除其 DOM 元素并清理所有事件监听器和状态。应在框架的卸载/销毁生命周期钩子中调用此方法,以防止内存泄漏。
addPluginBlock()方法会精确替换pos处的一个字符(即/触发符)。如果你在一个没有可替换字符的位置调用它,文档的长度将会意外增加。请始终传递触发onTriggerPluginPopup的/字符所在的位置。
智能剪贴板
构造函数会在 EditorView 上注册自定义的 copy、cut 和 paste 处理程序。正是这一点使得块能够在剪贴板操作中得以保留。在复制和剪切期间,选区范围会通过 serializeEditorContentSlice() 进行序列化,该方法会将选区内的块组件转换为其带标签的字符串形式。在粘贴期间,系统会扫描传入的文本中的 {#EditorBlock 或 {#PluginBlock 标记;如果找到,则会将其解析回块,并通过适当的 StateEffect 派发进行插入。在复制/粘贴过程中,落在选区之外的块会被自然排除——只有完全包含在选区内的块才会随剪贴板内容一起转移。
类型约定
CustomEditor API 依赖于与其一同导出的三个核心类型。理解它们的结构对于正确使用至关重要。
| 类型 | 结构 | 用途 |
|---|---|---|
EditorBlock | { id: string; placeholder: string; presetText: string } | 表示一个内联的可编辑区域。当 presetText 为空时显示 placeholder。 |
PluginBlock | { id: string; name: string; type: 'plugin' | 'workflow' | 'variable' } | 表示一个已插入的插件、工作流或变量引用。name 为显示标签。 |
InitialBlock | { pos: number; len?: number; block: EditorBlock | PluginBlock } | 用于编程式的块放置。pos 为文档偏移量,len 默认为 1(即一个 Unicode 替换字符)。 |
完整实例化示例
以下模式展示了在任何框架中进行最小化设置所需的基本步骤。本示例与框架无关;特定框架的封装器(Vue 的 onMounted/onUnmounted、Angular 的 OnInit/OnDestroy)遵循相同的逻辑结构。
import { CustomEditor } from '@agent-arts/editor';
import type { CustomEditorOptions, EditorBlock, PluginBlock } from '@agent-arts/editor';
const container = document.getElementById('editor-host')!;
const options: CustomEditorOptions = {
parent: container,
initialDoc: 'Hello, {#EditorBlock id="b1" placeholder="Enter name"#}World{#/EditorBlock#}!',
onOpenPopup: (id: string, rect: DOMRect) => {
// Position a configuration popup at rect coordinates
const block = editor.getBlock(id);
console.log('Editing block:', block);
},
onTriggerPluginPopup: (pos: number) => {
// Show plugin selection UI at the trigger position
const coords = editor.coordsAtPos(pos);
console.log('Trigger at position:', pos, 'coords:', coords);
},
onTriggerAIDialog: (pos: number) => {
// Open AI dialog at cursor position
},
onChange: (data) => {
// Persist serialized content
console.log('Content changed:', data);
},
onBlockDeleted: (id) => {
console.log('Block deleted:', id);
},
onBlockUpdated: (id, text) => {
console.log(`Block ${id} text updated to:`, text);
},
};
const editor = new CustomEditor(options);
// Programmatic block insertion
const newBlock = editor.addBlock();
editor.syncBlock({ ...newBlock, placeholder: 'Custom placeholder' });
// Get serialized output
const serialized = editor.getData();
// Cleanup
editor.destroy();方法快速参考
| 方法 | 修改文档 | 修改 allBlocks | 返回值 |
|---|---|---|---|
constructor(options) | ✅ | ✅ | CustomEditor 实例 |
addBlock() | ✅ | ✅ | EditorBlock |
addPluginBlock(pos, block) | ✅ | ❌ | PluginBlock |
addVariableBlock(pos, name) | ✅ | ❌ | PluginBlock |
syncBlock(updatedBlock) | ❌ (派发 effect) | ✅ | void |
getBlock(id) | ❌ | ❌ | `EditorBlock |
coordsAtPos(pos) | ❌ | ❌ | 视口边界框或 null |
getData() | ❌ | ❌ | EditorData (string) |
destroy() | ✅ (移除 DOM) | ❌ | void |
后续步骤
- 块类型系统 —— 深入探讨
EditorBlock、PluginBlock和变量标记在渲染、生命周期和序列化行为上的差异。 - 内容序列化格式 ——
{#EditorBlock ...#}和{#PluginBlock ...#}标签语法的完整规范,包括转义规则和边缘情况。 - Vue 集成 —— 了解完整的 Vue 3
<script setup>组件如何封装 CustomEditor 并实现响应式的弹窗状态管理。 - Angular 集成 —— 了解实现了
ControlValueAccessor以进行表单集成的 Angular 独立组件。